O Skype foi descontinuado no mês de Maio. Nos adicione no Teams pelo e-mail suporte@evolua.com.br ou direto pelo link aqui.

Necessito que determinados chamados sejam aprovados antes de entrarem na área técnica...
Preciso que os chamados com valores sejam aprovados pelos supervisores dos usuários...
Necessito que determinados chamados sejam aprovados antes de entrarem na área técnica...

Módulo utilizado para aprovação de chamados que envolvam valores ou determinados critérios.

Aprovação de solicitação de valores
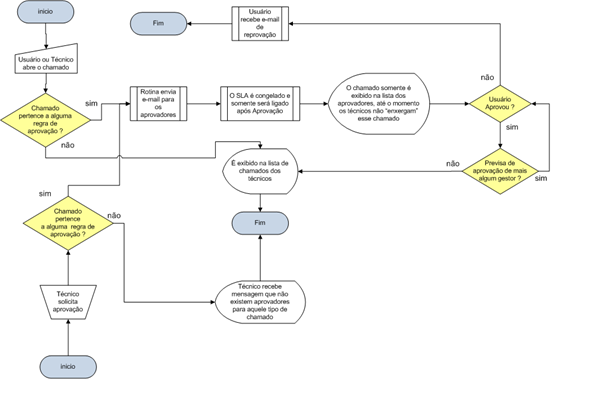
Com esse recurso a área técnica informa o custo para execução do chamado e solicita a aprovação do “chefe” do departamento do solicitante, somente após a aprovação o chamado será executado. Com isso você cria o comprometimento do aprovador nos custos da área. O usuário irá abrir um chamado para o departamento técnico, verificando que haverá custos para concluir a solicitação, o técnico irá encaminhar o chamado para os aprovadores para dar sua continuidade. Através de alçadas é possível definir os níveis de aprovação, cada aprovador terá um limite para aprovar. Sendo possível um mesmo chamado passar, ou não, por todos aprovadores que tem a competência da faixa de valor.

Aprovação de solicitação conforme critérios
Com esse recurso a área técnica somente iniciará o atendimento ao chamado caso ele tenha sido aprovado por um supervisor, exemplo reset de senha, nesse caso somente o supervisor do usuário poderá permitir esse processo.


Benefícios

Controle de gastos para a empresa, já que haverá responsáveis analisando a viabilidade do projeto.

Diminuição no número de chamados, pois somente o que pode ser feito será atendido pela área técnica.

Requisitos

Além desse módulo, é necessário ter contratado o módulo CEC-Web.